Наши статьи для специалистов

Комплект алгоритмов по ведению пациентов для офтальмологов: от диагностики до выбора лечения

Редакция журнала собрала пошаговые алгоритмы ведения пациентов с офтальмологическими патологиями. Мы составили их на основании актуальных российских клинических рекомендаций, которые уже стали обязательными. Скачайте их и используйте в работе, чтобы обновить свои знания по новым стандартам лечения.

Миопия
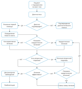
Алгоритм действий врача при подозрении на миопию смотрите на рисунке 1.
Рисунок 1. Алгоритм действий врача при подозрении на миопию
Рекомендации зарубежных экспертов по лечению миопии читайте в статье «Актуальные правила лечения и профилактики ошибок рефракции — доказательная медицина против российских клинрекомендаций».

Диабетическая ретинопатия и диабетический макулярный отек
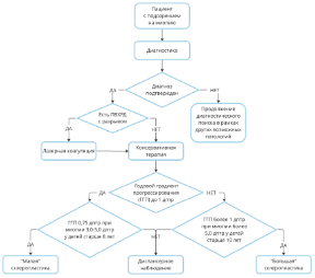
Алгоритм действий врача при подозрении на миопию смотрите на рисунке 1.
Рисунок 2. Алгоритм действий врача при подозрении на ДР или ДМО
Подробнее о ведении пациентов с диабетической ретинопатией и диабетическим макулярным отеком читайте в кратком гиде по обязательной клинрекомендаци.

► Ожоги глаз
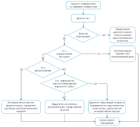
Алгоритм ведения пациента при ожоге глаз смотрите на рисунке 3.
Рисунок 3. Алгоритм ведения пациента при ожоге глаз
Также скачайте алгоритмы скорой и неотложной медицинской помощи взрослым c термическими и химическими ожогами глаз

► Врожденная аниридия
Алгоритм действий врача при подозрении на врожденную аниридию смотрите на рисунке 4.
Рисунок 4. Алгоритм действий врача при подозрении на врожденную аниридию
Подробнее о диагностике и лечении врожденной аниридии читайте в кратком гиде по актуальной клинрекомендации.

► Закрытая травма глаза
Алгоритм действий врача при подозрении на закрытую травму глаза смотрите на рисунке 5.
Рисунок 5
Также скачайте алгоритм скорой и неотложной медицинской помощи детям c травмой и инородным телом глаза.